Gartenbahn-Lok-Fahrtregler für modifizierte RC-Funkfernsteuerung Planet T5 (2,4 GHz)
Es handelt sich hier um einen Fahrtregler, wie er für RC-Modelle nicht üblich ist. Dieser Fahrtregler führt neben der Steuerung eines Motors auch noch Steuerbefehle zum An/Abmelden des Modells aus. Damit ist Parallelbetrieb mehrerer (bis zu 100) Fahrzeuge möglich, von denen gleichzeitig 3 Fahrzeuge (bzw. Gruppen von Fahrzeugen) gesteuert werden können. Dieser Fahrtregler kann mit einem kleinen Soundmodul erweitert werden, dessen Software derzeit Anlasser, Dieselmotor, Horn und Glocke einer Schmalspur-Diesellok generiert.
Die Hardware des Fahrtreglers
Die Platine
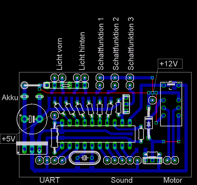
Die Platine der zweiten Generation ist 33 mm mal 57 mm groß und hat Anschlüsse für:
Stromversorgung (Akku 12 V)
Funkempfänger "Planet R6m"
Fahrmotor
2 Lichtstromkreise (vorn weiß und rot, hinten weiß und rot), antiparallele Beschaltung der LEDs, Einsatz von Duo-LEDs Marke "Ralf Hagedorn" möglich
3 Funktionsausgänge gegen Akku-Plus, davon zwei mit 0,5 A und einer mit 5 A belastbar
RS232-PC-Interface (Kabel mit Pegelwandler-Elektronik nötig)
Steuerausgang für Soundmodul (2 Schaltausgänge L-aktiv für Pfeife und Glocke, 1 Freigabeausgang, 1 PWM-Ausgang für Tempo, Masse, +5V, +12V)
Die Platine ist bestückt mit:
einem Spannungsregler 78L05 zur Stromversorgung des Mikrocontrollers
einem Mikrocontroller ATTiny2313 von ATMEL als Rechenknecht
6 SMD-Transistoren zum Schalten von Licht und Schaltfunktion 1 und 2
einem IRLU024N zum Schalten der Schaltfunktion 3
einem IRLU024N und einem Umpol-Relais zum Betreiben des Fahrmotors
einem Quarz 7,3728 MHz zum Takten des Mikrocontrollers
einem Stück dünnem Draht als Sicherung für den Laststromkreis
ein paar Widerständen, Kondensatoren, Steckverbindern
Die Anschlüsse
Zum Anschluss des Akkus dienen zwei Stifte (1,3 mm), auf die eine handelsübliche Steckbuchse aufgesteckt werden kann.
Zum Anschluss des Empfängers dient eine kleine Adapterplatine, die die Signale der 5 Kanäle zusammenfasst und per Dreidrahtleitung mit der Fahrtreglerplatine verbunden ist. Der Empfänger wird darüber auch mit Strom versorgt.
Zum Anschluss des Motors dient eine zweipolige Stiftleiste.
Zum Anschluss der Fahrlicht-LEDs dienen 2 separate 2-polige Stiftleisten für vorn und hinten. Die 3 speziellen LEDs werden einfach in Reihe geschaltet, der Vorwiderstand ist bereits auf der Platine. Für die unteren beiden Fahrscheinwerfer kommen 2 Zweifarb-LEDs (gelb/rot, Zweipin-Ausführung) zum Einsatz, für den oberen Scheinwerfer kommt eine gelbe LED mit antiparallel geschalteter Diode zum Einsatz. So leuchten in der einen Polung 3 gelbe LEDs, in der anderen Polung 2 rote.
Zum Anschluss der Verbraucher der Schalt-Funktionen dienen 3 separate 2-polige Stiftleisten. Die maximale Belastung der Ausgänge 1 und 2 liegt bei 500 mA, Ausgang 3 verträgt Ströme bis 5 A und kann auch einen Rauchgenerator treiben. Inzwischen lassen sich die 3 Schaltausgänge auch im Blinkmodus betreiben. Die Zeitbasis beträgt 10 Millisekunden, es lassen sich damit Schaltphasen von 10 Millisekunden bis 2,55 Sekunden für Einschalt- und Ausschaltphase erreichen. Das genügt für das Blinken einer Rundumleuchte wie auch für das Reduzieren der mittleren Leistung eines 5V-Rauchgenerators.
Zum Anschluss des PC-Interfacekabels dient eine 4-polige Buchsenleiste. Diese enthält die Anschlüsse für:
Plus 5 Volt (Stromversorgung des Pegelwandlers)
GND (Masse)
RXD (Empfangsleitung vom PC)
TXD (Sendeleitung zum PC)
Zum Anschluss des PCs muss ein spezielles Adapterkabel mit aktivem Pegelwandler (mit MAX232 bestückt) verwendet werden, bei direktem Anschluss des PCs funktioniert es nicht und es könnte der PC und auch der Fahrtregler beschädigt werden.
Für das Soundmodul wurden 7 Steckbuchsen verwendet, die als Anschluss und Befestigung dienen. 5 dieser Steckbuchsen sind in einer Reihe angeordnet und haben folgende Belegung:
GND (Masse)
PWM (Fahrgeschwindigkeit)
Freigabe (L-aktiv)
Steuerimpuls Glocke (L-aktiv)
Steuerimpuls Horn (L-aktiv)
Die Steuerausgänge sind im inaktiven Zustand auf Eingang mit PullUp geschaltet, was den parallelen Einsatz von Reed-Kontakten zur Auslösung von Glocke und Horn durch Magnete am Gleis ermöglicht.
Hier sind nun ein paar Bilder von diesem Fahrtregler:
Dies ist der Schaltplan des Fahrtreglers:
Und dies ist das Platinenlayout mit Bezeichnung der Anschlüsse:
Hier sieht man den fertig aufgebauten Fahrtregler mit aufgestecktem Soundmodul und angeschlossenem Empfänger:
Hier sieht man den fertig aufgebauten Fahrtregler mit aufgestecktem Soundmodul etwas näher und ohne Empfänger:
Hier sieht man den fertig aufgebauten Fahrtregler mit entferntem Soundmodul von der Bauteilseite:
Hier sieht man den fertig aufgebauten Fahrtregler mit entferntem Soundmodul von der Lötseite:
Das Soundmodul
besteht aus einem ATTiny85 und 3 Transistoren. Dazu kommen noch die beiden Elkos und etwas Kleinkram. Der ATTiny85 (DIL8-Gehäuse) wurde unkonventionell auf die Lötseite montiert, ebenso wie die beiden bedrahteten Widerstände und die Stiftleiste für den Lautsprecher. Die beiden NPN-Transistoren wurden "aufs Kreuz gelegt", um die Platine einfach zu halten. Hier ist der Schaltplan:
Und dies ist das Platinenlayout mit Bezeichnung der Anschlüsse:
Dies ist das Soundmodul, links ist die Stiftleiste für den Lautsprecher. Alle Teile wurden auf der Lötseite platziert, um die Platine flach zu halten:
Die Rückseite des Soundmoduls enthält außer den Kontaktstiften keine weiteren Bauteile:
Die Software des Fahrtreglers
Allgemeines
Die Software im Mikrocontroller wertet alle 5 Kanäle der (modifizierten) RC-Fernsteuerung Planet T5 aus. Dabei wird Kanal 1 als "Verwaltungskanal" interpretiert und dient dem An- und Abmelden einzelner Loks über die (nachgerüstete) Tastatur des Fernsteuersenders Planet T5. Die Kanäle 2, 3 und 4 dienen zum separaten Steuern dreier angemeldeter Loks. Kanal 5, der nur mit einem Kippschalter bedient werden kann, dient als eine Art Hauptschalter zum Abmelden aller angemeldeten Loks.
An- und Abmelden einer Lok
Jeder Fahrtregler hat eine individuelle Adresse, die aus zwei Ziffern (00 bis 99) besteht und per CV#1 und CV#2 eingestellt werden kann. Man gibt nun an der Tastatur der modifizierten Planet T5 zuerst die beiden Ziffern der Adresse (Loknummer) ein. Danach betätigt man eine der drei Anmeldetasten (A, B oder C), worauf die Lok über den entsprechenden Steuerkanal (Kanal 2, 3 oder 4) gesteuert werden kann. Betätigt man die Anmeldetaste zweimal kurz hintereinander, so wird die Fahrtrichtung der Lok umgekehrt. Dies dient zum zum gemeinsamen Steuern mehrerer gleichzeitig auf einen Fahrkanal angemeldeter Loks bei Mehrfachtraktion (Vorspannlok). Betätigt man nach Eingeben der Loknummer die Abmelde-Taste (X), dann wird die Lok wieder abgemeldet und ist bis zum erneuten Anmelden nicht steuerbar. Somit können bis zu 100 Loks gleichzeitig auf der Anlage stehen, von denen bis zu 3 Gruppen gleichzeitig gesteuert werden können.
Ist das Soundmodul montiert, dann wird beim Anmelden der Sound aktiviert und beim Abmelden deaktiviert. Beim Aktivieren des Sounds durch Anmelden ertönt zuerst der Anlasser, dann folgt der Klang des Dieselmotors.
Steuern einer angemeldeten Lok, Fahren:
Jeder Fahrkanal der modifizierten Planet T5 ist mit einem Potentiometer (mit Drehknopf) und einem Doppel-Kipptaster ausgestattet. Die Potentiometer wurden mit Rastung in Mittelstellung versehen. Zum Steuern des Fahrmotors wird der Drehknopf (wie beim guten alten Piko-Trafo ME002) je nach gewünschter Fahrtrichtung nach links oder rechts gedreht. Der Drehwinkel bestimmt die Geschwindigkeit. Abruptes Verändern von Geschwindigkeit und/oder Fahrtrichtung wird vom Fahrtregler abgefangen und gemäß (per CV) eingestellter Trägheit langsam nachgeführt.
Steuern der Zusatzfunktionen einer angemeldeten Lok:
Mit dem Doppel-Kipptaster (Kippschalter mit 3 Stellungen und Federrückstellung in Mittellage) können (auch während der Fahrt) Zusatzfunktionen geschaltet werden. Dabei können durch Mehrfachbedienung verschiedene Funktionen ausgelöst werden:
1 mal nach vorn: Sound für Horn wird ausgelöst
2 mal nach vorn: Schaltfunktion 1 wird umgeschaltet (ein -> aus oder aus -> ein)
3 mal nach vorn: Schaltfunktion 2 wird umgeschaltet (ein -> aus oder aus -> ein)
4 mal nach vorn: Schaltfunktion 3 wird umgeschaltet (ein -> aus oder aus -> ein)
5 mal nach vorn: Sound wird bis zur nächsten Anmeldung deaktiviert
1 mal nach hinten: Sound für Glocke wird ausgelöst
2 mal nach hinten: Lichtmodus 1 wird eingestellt (gemäß Bitmuster in CV 6)
3 mal nach hinten: Lichtmodus 2 wird eingestellt (gemäß Bitmuster in CV 7)
4 mal nach hinten: Lichtmodus 3 wird eingestellt (gemäß Bitmuster in CV 8)
5 mal nach hinten: Lichtmodus 4 wird eingestellt (gemäß Bitmuster in CV 9)
Das Auslösen der Sounds wurde bewusst nach vorn gelegt, da dies wohl eine der Hauptbeschäftigung eines Gartenbahn-Lokführers sein wird, falls die Lok mit dem Soundmodul ausgestattet ist. Vorerst ist nur die Software für Diesel-Sound verfügbar, Software für Dampfsound ist in Planung, aber noch nicht verfügbar.
Inzwischen wurde die Steuerung der Funktionen verändert. Die Doppelkipptaster werden zum Auslösen der Funktion genutzt, die Auswahl, welche Funktion ausgelöst wird, erfolgt mit den Zifferntasten der Tastatur. Mit jeder Ziffer sind dann zwei Funktionen erreichbar (Kipptaster nach vorn bzw. Kipptaster nach hinten). Hier die Liste der Funktionen:
Zuletzt eingegebene Ziffer
Kipptaster nach vorn
Kipptaster nach hinten
0
Hupe bzw. Pfeife
Glocke ein/aus (toggeln)
1
Funktionsausgang 1 toggeln
Lichtmodus 1 auswählen
2
Funktionsausgang 2 toggeln
Lichtmodus 2 auswählen
3
Funktionsausgang 3 toggeln
Lichtmodus 3 auswählen
4
Soundfreigabe toggeln
Lichtmodus 4 auswählen
Wurde zuletzt eine Steuertaste (Einloggen, Ausloggen, Weichen) betätigt, so wird dies als "0" interpretiert. Somit ist direkt nach dem Einloggen einer Lok die Ebene 0 ausgewählt, die zum Auslösen der Soundeffekte Pfeife/Hupe und Glocke dient.
Diese Form der Bedienung ist bedeutend einfacher als das zuvor implementierte "Morsen" (mehrmalige Betätigen) mit dem Kipptaster.
Der Dieselsound wird übrigens nicht unterbrochen, wenn Horn oder Glocke ausgelöst wird. Im Gegensatz zu einigen handelsüblichen Soundmodulen können bei diesem Soundmodul alle 3 Geräusche gleichzeitig wiedergegeben werden. Auch Dampflok-Soundmodule der Firma Dietz lassen sich damit gut ansteuern, die Kolbenschläge werden da allerdings von Radsensoren (Reedkontakte) ausgelöst.
PC-Interface zum Einstellen der Parameter
Zur Kommunikation mit dem Fahrtregler braucht man auf dem PC nur ein primitives Terminalprogramm, mit dem Text über die serielle Schnittstelle (auch über USB-Seriell-Adapter) gesendet und empfangen werden kann. Am PC ist dazu einzustellen: 9600 Baud, 8 Bit, keine Parität, 2 Stoppbits.
Der Fahrtregler reagiert auf folgende Steuerbefehle:
Leertaste oder leeres Enter: sendet Nummer und Inhalt der zuletzt bearbeiteten bzw. angesehenen CV noch einmal.
Plus-Taste (+): erhöht die CV-Nummer und sendet Nummer und Inhalt.
Minus-Taste (-): vermindert die CV-Nummer und sendet Nummer und Inhalt.
Eingabe einer dreistelligen Nummer (000 bis 127) und Enter gibt die CV mit der angegebenen Nummer aus.
Taste d: bereitet Änderung des CV-Wertes im Dezimalformat vor. Danach ist der neue CV-Wert dreistellig dezimal (000 bis 255) einzugeben und mit Enter (Return, Eingabeabschlusstaste) zu bestätigen.
Taste b: bereitet Änderung des CV-Wertes im Binärformat vor. Danach ist der neue CV-Wert achtstellig binär (00000000 bis 11111111) einzugeben und mit Enter (Return, Eingabeabschlusstaste) zu bestätigen.
Nach dem Ändern einer CV wird CV-Nummer und Inhalt erneut angezeigt.
Bei unkorrekter Eingabe wird ein Fehlertext angezeigt und darauf erneut CV-Nummer und Inhalt.
Der Fahrtregler kennt folgende CVs:
001: Loknummer, Einer, erlaubter Wert 000 bis 009
Der Einfachheit halber werden die beiden Ziffern der Loknummer (Adresse) separat behandelt.
002: Loknummer, Zehner, erlaubter Wert 000 bis 009
Der Einfachheit halber werden die beiden Ziffern der Loknummer (Adresse) separat behandelt.
003: Trägheit, empfohlener Wert 005 bis 030
Dieser Wert bestimmt die Trägheit der Lok, also die Anfahrbeschleunigung und Bremsverzögerung. Je größer der Wert, desto träger reagiert die Lok auf die Steuerung der Geschwindigkeit.
004: PWM-Frequenz für Motor: erlaubte Werte 001 bis 004
Die Werte entsprechen folgenden PWM-Frequenzen: 001=28,8kHz, 002=3,6kHz, 003=450Hz, 004=112Hz. Hiermit kann (leider nur in groben Schritten) die PWM-Frequenz an den Motor angepasst werden.
005: Voreinstellung Lichtmodus beim Anmelden der Lok: erlaubte Werte 001 bis 004
Bei Wert 001 wird das Bitmuster aus CV 006 genutzt, bei 002 das Bitmuster in CV 007, bei 003 das Bitmuster in CV 008 und bei 004 das Bitmuster in CV 009. Während des Betriebes kann der Lichtmodus per Funktionstaste umgeschaltet werden. Bei jeder Neuanmeldung wird aber wieder der hier eingetragene Lichtmodus eingestellt.
006 bis 009: Bitmuster Lichtmodus 1 bis 4: erlaubte Werte 001 bis 255 bzw. binär 00000000 bis 11111111
Die einzelnen Bits (von links nach rechts) haben folgende Bedeutung:
Bit 7: Licht Vorderseite weiß bei Vorwärtsfahrt
Bit 6: Licht Vorderseite rot bei Vorwärtsfahrt
Bit 5: Licht Hinterseite weiß bei Vorwärtsfahrt
Bit 4: Licht Hinterseite rot bei Vorwärtsfahrt
Bit 3: Licht Vorderseite weiß bei Rückwärtsfahrt
Bit 2: Licht Vorderseite rot bei Rückwärtsfahrt
Bit 1: Licht Hinterseite weiß bei Rückwärtsfahrt
Bit 0: Licht Hinterseite rot bei Rückwärtsfahrt
Dabei bedeutet eine "1", dass das betreffende Licht eingeschaltet ist und eine "0", dass das Licht ausgeschaltet ist.
010: Aus-Zeit für Schaltfunktion 1: erlaubter Wert 000 bis 255
Zeitdauer der Ausschaltphase der Blinkfunktion in 10ms-Schritten, 0 deaktiviert die Blinkfunktion.
011: Ein-Zeit für Schaltfunktion 1: erlaubter Wert 000 bis 255
Zeitdauer der Einschaltphase der Blinkfunktion in 10ms-Schritten.
012: Aus-Zeit für Schaltfunktion 2: erlaubter Wert 000 bis 255
Zeitdauer der Ausschaltphase der Blinkfunktion in 10ms-Schritten, 0 deaktiviert die Blinkfunktion.
013: Ein-Zeit für Schaltfunktion 2: erlaubter Wert 000 bis 255
Zeitdauer der Einschaltphase der Blinkfunktion in 10ms-Schritten.
014: Aus-Zeit für Schaltfunktion 3: erlaubter Wert 000 bis 255
Zeitdauer der Ausschaltphase der Blinkfunktion in 10ms-Schritten, 0 deaktiviert die Blinkfunktion.
015: Ein-Zeit für Schaltfunktion 3: erlaubter Wert 000 bis 255
Zeitdauer der Einschaltphase der Blinkfunktion in 10ms-Schritten.
064 bis 118: PWM-Werte der 55 Fahrstufen: erlaubte Werte 000 bis 255
Dabei entspricht 000 Stop und 255 maximale Geschwindigkeit. Hiermit kann die Geschwindigkeitskennlinie an den Motor angepasst werden.
Die restlichen CV-Nummern werden von diesem Lok-Fahrtregler nicht benutzt. Erweiterungen sind nicht geplant, da aufgrund des recht aufwendigen textbasierten PC-Interfaces der Programmspeicher des ATTiny2313 relativ voll ist.
Für Windows-Benutzer steht ein PC-Programm zur Verfügung, das die Parametrierung mit ein paar Mausklicks zum Kinderspiel werden lässt:
Auch die Motor-Kennlinie kann mit der Maus gezeichnet werden.
Inzwischen gibt es ein weiteres Programm zum Einstellen der Parameter unter Windows, das bei Bedarf auch für Linux oder Mac-OSX compiliert werden kann, falls sich jemand findet, der PureBasic (die kostenfreie Demoversion reicht dazu aus) unter Linux bzw. auf dem Äppel installiert hat und die erforderlichen Einstellungen betreffs Serialportnamen und Startdirectory vornimmt.