
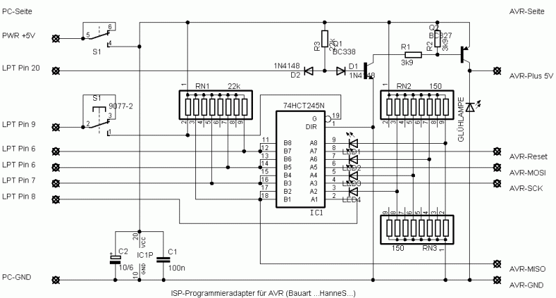
Die Schaltung wurde auf eine gefräste Platine aufgebaut, wobei fast alle Bauteile nach SMD-Manier
auf die Leiterseite montiert wurden. Nur die LEDs, der Schalter und die Glühlampe befinden sich auf
der anderen Seite. Somit ist die Leiterplatte gleichzeitig die "Frontplatte"...
Das Bild zeigt die Ansicht der Platine mit Leiterzügen (wie sie geätzt werden würde)...
|
Und mit Fräsbild. Es werden nur die Trennlinien gefräst, keine großen Flächen.
|
Das Bild zeigt die Innenseite des fertigen Gerätes. Als Gehäuseboden wurde ein Stück Kabelkanal-Abdeckung
verwendet, das mit Tesafilm angeklebt wurde. Die Kabel wurden mit Zugentlastungen befestigt.
Das Leiterbild entspricht noch einer älteren Version, weshalb die MISO-Leitung verlängert werden mussten.
|
Das Bild zeigt den ISP-Adapter am Laptop angeschlossen. Der PS/2-Stecker mit nur einem Pin dient der
Stromversorgung mit +5V. Am ISP-Target-Stecker ist ein Tiny12/15-Adapter angesteckt in dem sich ein
Tiny15 befindet.
|
Hier sieht man den Adapter für Tiny12 bzw. Tiny15 im Einsatz mit und ohne Target-Board.
|
Für den Einsatz am 8535 und den pinkompatiblen Megas ist dieser Adapter vorgesehen. Er enthält zusätzlich
noch einen Reset-Taster, da ich diesen mal beim Debuggen eines 8535-Programms brauchte. Am oberen Ende des Adapters ist wieder der übliche 2x3 Pfostensteckverbinder. Dieser Adapter kommt auch beim Mega8 (4433) zum
Einsatz, da dort (außer Reset) die Anschlussreihenfolge an den AVR-Pins auch passt, was ein einfaches
Leiterbild auf der Platine ermöglicht. Auch für 1200/2313 gibt es ein Adapter, und zwar in Form einer
Klemmzange (Kontaktclip), die auf den Chip aufgesetzt wird.
|
| Die dazugehörige Software ist in QBASIC (naja, in QB, Version 4,5, damit man compilieren kann und eine ausführbare EXE-Datei erhält) geschrieben. Da das Programm direkt auf den I/O-Bereich zugreift, läuft es nur unter DOS oder WINDOWS bis 98SE (ME nicht getestet). Das Programm spricht den AVR langsamer an als andere ISP-Programme. Dadurch dauert der Brennvorgang zwar etwas länger, es sind aber längere Leitungen möglich. Die Oberfläche des Programms ist menüorientiert. Die Auswahl erfolgt mit den Cursortasten und den Tasten Enter und ESC. Steuerung per Maus wäre zwar machbar (siehe Fräsprogramm), mir war aber nicht danach. |
Das ist der Bildschirm zum Einstellen der Lockbits und Fusebits. Von links nach rechts sieht man
Bezeichnung, Zustand, Auslieferungszustand laut Datenblatt und eine Beschreibung. Rechts wird in
Höhe der Clock-Select-Bits die Taktquelle in verständlichem Text angezeigt. Dies verringert die Gefahr
eines Irrtums beim Einstellen der Taktquelle. Wenn später mal die Megas mit 3 Fusebytes implementiert werden
wird der Bildschirm etwas anders organisiert, vsl. links die 24 Fusebits und rechts unten die Lockbits.
|
Hier sieht man wieder den Hauptbildschirm. Inzwischen ist der Mega8 auf 8MHz intern eingestellt. Es ist
auch eine HEX-Datei geöffnet, jetzt darf programmiert werden. Übrigens wird die ausgewählte HEX-Datei
vor jedem Programmiervorgang neu eingelesen, somit kann man das Programm während des Debuggens mit
AVR-Studio offen lassen und braucht nicht nach jeder Programmänderung die Hexdatei neu einlesen.
|
|
Das Programm (Quelltext) (als einteiliges Exe-Programm compiliert)
läuft bei mir unter WINDOWS98SE in der DOS-Box.
Das Programm unterstützt derzeit nicht alle verfügbaren AVR-Typen, sondern nur die, mit denen ich
bisher gearbeitet habe. Dies wären:
AT90S... 1200, 2313, 4433, 8515, 8535 Das Dateisystem unterstützt keine Ordner, es arbeitet nur im aktuellen Ordner. Dies ist aber kein Problem, denn ich lege mir in jeden Projektordner eine Kopie der PIF-Datei. Damit arbeitet das Programm, das nur einmal auf der Platte vorhanden ist, durch Doppelklick auf die PIF-Datei im jeweiligen Projektordner und zeigt nur die hier vorhandenen Dateien an. Auch die Datei für die Lösch-Statistik wird im Projektordner abgelegt. Im Allgemeinen habe ich AVR-Studio, ISP-Programm, Speedcommander und Acrobat-Reader mit Datenblatt gleichzeitig offen und schalte mit Alt-Tab zwischen den Tasks hin und her... |